
水木珞研电气考研教育辅导团队师资力量超300人,由清华电路哥、菩提老师、电分君、风清扬老师等一众名师领衔,积淀十余年辅导经验形成独具特色的教学辅导体系,累计辅导考生100000余人。在给予学生考研择校指导的同时,水木珞研提供从资料答疑班、全程辅导班、督学小班到SVIP名师一对一的多元辅导方案,为考生们提供多维度、复合型的个性化产品以供选择,服务从初试到复试电气专业全科目的全景辅导需求。
未来,我们继续与你同行!
以下资料全部免费领取,领取方式在每个资料的介绍栏,请一定看到最后!
在如今资讯爆炸的时代,水木珞研深知电气工程考研、就业过程中信息所占据的关键地位,成功上岸断然不能被浩如烟海的无效内容所淹没!基于此,水木珞研陆续出版了《电气考研全攻略》、《全国电气工程考研高校热度排行榜》、《电气考研领学手册》、电气考研各大院校《报考指南》、全国电气考研院校《一图流》、《电气考研调剂全攻略》、《电气非全考研全攻略》、《电气士兵计划全攻略》,助力大家击垮信息壁垒,为考研择校之路扫清障碍!
除动态更新的数据快报,水木珞研教务团队制定了一套环环相扣、讲练结合的应试出版物体系,电气考研行业内首发出版了《电气考研真题精选大串讲》、《电路考研18讲(无计算器版)》、《冲刺预测8+8套卷》,为备考提供清晰的进阶路径。
水木珞研也深知电气考研学子的各阶段备考痛点,始终以“分阶辅导、全程护航”为核心理念,贴心打造阶梯式课程体系。不断推出《电气考研零基础课程》、《10门专业课期末速成课》、《电气工程考研院校25真题》纸质版&电子版、《电力系统分析简答带背》、《电气考研抢分宝典》、《考研电路秒杀课》、《电气考研真题宝典》、《26电分押题卷》、《封笔收官50题》。
当然考研上岸绝非终点,面对错综复杂的行业格局与求职信息,水木珞研同样为你备好了专属利器《国网一本通》、《南网一本通》、《发电集团一本通》、《烟草一本通》、《三桶油一本通》、《铁路一本通》、《运营商一本通》、《银行一本通》。

公众号聊天框发送“电气考研”免费领取!
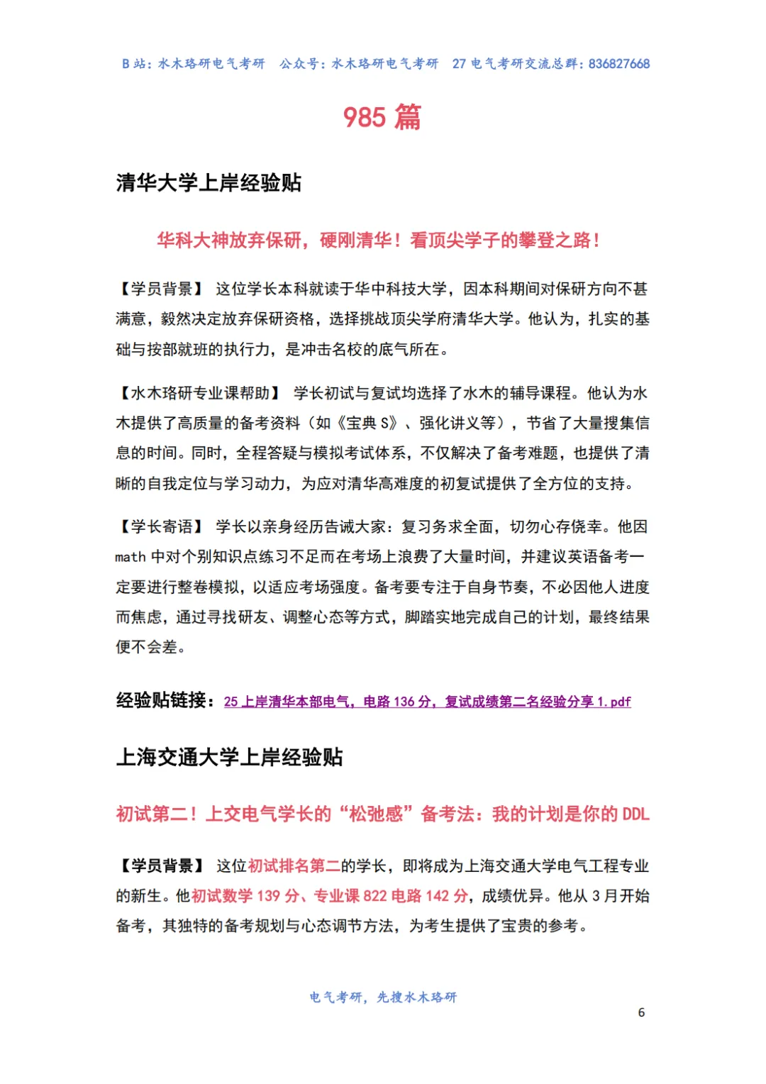
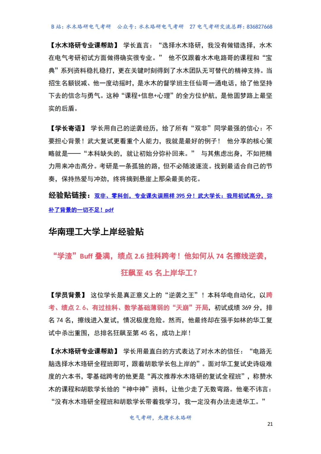
免费领取链接:全网首发!2027《电气考研全攻略》,一篇看透电气考研!
为助力广大27电气考研学子高效择校,水木珞研全攻略编写团队结合26最新招生目录情况、2025各大院校最新的录取复试情况、往年复试线汇总、往年考情、最新热度榜单、深入浅出的学科解析、实用的备考技巧和历年各大院校的考研信息,对全攻略进行全面更新,旨在帮助27电气考研学子消灭考研择校信息差!
2027《电气考研全攻略·前瞻版》实现了数据的全面革新,依据省份、层次与学科评级对全国百余所电气院校进行了系统梳理,更核心的是全网首发汇总了26电气考研各大院校初试科目、拟招生人数的情况。帮助考生彻底告别信息滞后,精准预判27考情,将宝贵的复习精力投入到正确的方向上。





公众号聊天框发送“热度”免费领取!
水木珞研历时两年,通过提取有效筛选各大平台后台及评论区数十万咨询消息、考研院校难度、专业课难度、全平台报班人数、往年报录数据以及最新报考人数等数据,对这些数据进行赋值加权计算,最终实现热度量化得出了这份全网独家的《全国电气考研院校院校热度排行榜》。


公众号聊天框发送“专业课难度”免费领取!
免费领取链接:从夯到拉!全国电气工程考研院校,专业课难度排行榜!
为了给26电气考生参考,给27电气考生择校指路,水木珞研教务团队加班加点,深度复盘最新考情、真题与数据,全国电气工程考研院校《2026电气工程考研专业课难度排行榜》正式发布!


公众号聊天框发送“27领学”免费领取!
免费领取链接:一人一句血泪教训,送给27电气考生。。。
水木珞研重磅推出《2027电气考研领学手册》——集合往届上岸考生真实案例与高效策略,助力电气学子科学备考。手册精心收录全国大部分院校的上岸考研经验贴,把零散的个人分享系统化、条理化,帮助27考研学子在择校与备考中少走弯路,找到最适合自己的学习方法。





公众号聊天框发送“交流群”进目标院校交流群免费领取!
免费领取链接:免费领取!电气考研择校“全景视野”,深度+广度全掌握!
为方便大家更好地了解各院校的详细信息和备考要点,水木珞研团队推出了全国电气考研各大院校《报考指南》。事无巨细地汇总了全国电气院校考研相关信息,涵盖院校概况、历年考情分析、初复试信息汇总、就业信息、备考经验、读研真实感受等诸多内容,可以说是你想知道的这里都有!





公众号聊天框发送“一图流”免费领取!
免费领取链接:正式定版!电气考研《一图流》免费领取,一校一图全解决!
全国电气考研院校《一图流》让你通过一张图全面了解一所院校,提供你想要知道的各种电气考研资讯。“一图”详细说明了院校初试、复试及录取、往年录取信息、就业信息四大择校重点,更包含了能否使用计算器、院校的学费、奖学金、毕业要求等关键信息,让你能轻松对比不同院校之间的区别,告别电气考研择校难题!






公众号聊天框发送“调剂”免费领取!
免费领取链接:电气考研调剂有93%上岸率,是什么概念?
《2026电气调剂全攻略》根据各电气院校往年调剂录取情况,对调剂难度分类排行。
本书共分为四大章节,包含电气考研调剂概述、电气考研调剂院校汇总、电气如何调剂以及最重要的2025电气考研调剂院校信息汇总。



公众号聊天框发送“非全”免费领取!
免费领取链接:破局!电网人弯道超车的黄金路径大揭秘!
《电气考研非全日制攻略》为水木珞研独家首发,主要针对的是电气专业非全日制考研,帮助学子收集电气非全日制考研信息,提供择校建议。我们在这本书里汇总了各电气院校非全日制录取信息,旨在为各位同学提供公平而透明的信息。
本书共分为五大章节,包含非全日制电气考研概述、非全日制电气考研如何择校、各省电气非全硕士点汇总、全国电气考研院校考研群汇总以及最重要的电气考研各省份非全日制院校信息汇总。





公众号聊天框发送“士兵计划”免费领取!
免费领取链接:全网首发!《电气士兵计划全攻略》免费发放!
《电气士兵计划全攻略》为水木珞研独家首发,主要针对的是电气考研的退役大学生,帮助学子收集电气士兵计划考研信息,提供择校建议。我们在这本书里汇总了各电气院校士兵计划录取信息,旨在为各位同学提供公平而透明的信息。
本书共分为四大章节,包含士兵计划概述、电气士兵计划考研院校汇总、士兵计划如何考研以及最重要的电气考研士兵计划院校信息汇总。





公众号聊天框发送“大串讲”免费领取!
免费领取链接:电路强化冲140+!大串讲不限量免费发放!
《新编全国高校电气考研真题精选大串讲》是水木珞研根据十余年电气考研辅导经验,联合电子工业出版社所编写的。
本书汇总了各电气院校考研真题精选,旨在从构建基本知识框架出发,以各大院校经典题目为辅,助力电气考研学子打造坚实”地基“,助力电路备考学习扶摇直上。






公众号聊天框发送“18讲”免费领取!
作为电气工程考研领域第一本用无计算器方法讲解和辅导《电路》考研备考的正规出版物,不仅涵盖25年部分电气考研无计算器真题,并革新了数据,确保每道题都无需计算器。内容上从直流电路到传输线,覆盖市面上大部分主流考纲,更将无计算器理念深度融入解题思路与方法选择。
电路考研18讲(无计算器版)的灵魂所在:燃哥亲授视频课!拒绝念答案,带你真正掌握无计算器思维:归纳题型方法、演示一题多解、教你如何选择最简单路径,并全程展示保留分数与根号的实战手算,让你在考场上思路清晰、游刃有余,真正授人以渔!






公众号聊天框发送“8套卷”免费领取!
《冲刺预测8+8套卷》是水木珞研教研团队基于十余年辅导经验和对全国上百所电气名校真题的深度研究,为你精心打磨的“预测性”与“实战性”并存的冲刺模拟卷!全部题目配备文字与视频双重解析,并附上冲刺必背资料!不仅仅是一套试卷,更是电气考研一站式的冲刺提分解决方案!







公众号聊天框发送“零基础”免费领取!
免费领取链接:本科双非零基础的我,一战电气考研985初试电路140+
【27零基础课程课件展示】







公众号聊天框发送“电路”“电分”“高电压”“继保”“自控”“电机学”“模电”“数电”“电工学”免费领取!
《电气全套期末速成课》带你极速攻略期末,帮助各位小伙伴期末专业课速成高分,包含了《电力系统分析(陈珩、方万良)》、《高电压》、《电路原理》、《继电保护》、《自动控制原理》、《电机学》、《模拟电子技术》、《数字电子技术》、《电工学上》、《电工学下》的期末速成和课后习题精讲。
水木珞研教务天团组建专业课期末专属答疑群,期末速成中任何疑问都有专业老师答疑。10门电气专业课免费观看!配套讲义资料等免费领取!













公众号聊天框发送“我要真题”免费领取!
水木珞研收集了全国各个院校电气考研的25真题,整理答案并有针对地进行对比分析各院校的得分数据和考查范围,得出其难易程度,最终汇总出一份全国院校电气考研难度梯队和评分以及各院校25专业课变化。
更有同难度梯队院校纸质真题&解析免费赠送,帮助学子掌握目标院校专业课真题难度以及对应攻克,旨在为各位同学提供全面的专业课信息。





公众号聊天框发送“电分带背”免费领取!
免费领取链接:电分简答想封神?一天5分钟就够了!高分只差这临门一脚!
电分备考冲刺期,不少同学都被背诵难题绊住了脚,水木珞研全新推出电分简答带背与知识点考纲划重点专栏,专门帮你打破电分背诵困局!为了帮大家高效突破背诵难点,水木珞研特意整理了一份【电分简答冲刺通关宝典】:《电力系统分析简答题冲刺通关宝典》从课本概念出发,分章分点、图形结合、逻辑清晰地将简答题解释清楚,帮助考生准确记忆。
通关宝典总共分8章节,每一章都有页码标注以及详细解答,打败电分简答看这一本就够了!





公众号聊天框发送“抢分宝典”免费领取!
免费领取链接:再抢10分!26《电气考研抢分宝典》免费领!
《电气考研抢分宝典》是专为电气考研人打造的考前冲刺提分利器,包含《26电路公式总结》和《答题规范课程》,精准直击电路备考痛点,助力考生高效抢分。
《26电路公式总结》梳理了电路学科的核心公式、高频考点公式及易混淆公式,将零散的公式系统化归类,搭配公式适用场景、典型例题标注,帮助考生告别死记硬背,做到快速检索、灵活套用,大幅提升解题效率。




《答题规范课程》则聚焦考场得分细节,从答题卡填写规范、解题步骤书写逻辑、电路图绘制技巧,到错题修改方法、答题区域规划策略等教考生如何通过规范作答、踩准得分点,把会做的题全部拿到分,实现 “会做的不失分,模糊的多抢分”。







公众号聊天框发送“冲刺”免费领取!
免费领取链接:冲刺核武器!《电气考研真题宝典》免费领,决胜140+!
《电气考研真题冲刺宝典》为你的冲刺阶段精准赋能,助你省时高效、对标备考。冲刺宝典按院校层次分为三册:985院校、211院校与普通院校。
每册均收录同层次内院校的完整真题与解析,且各校25真题资料独立成篇,便于大家精准查找、高效刷题。
水木珞研依托在电气考研领域的长期积累,对所有真题内容进行严格校验,确保来源真实可靠,解析准确清晰,助你练得放心、冲刺安心。





公众号聊天框发送“电路秒杀”免费领取!
免费领取链接:暴力提分!《电路冲刺秒杀课》全网公开!免费讲义直击高分!
为帮助考研学子把握最后的冲刺,水木珞研全新推出《考研电路冲刺秒杀课》,专为考前高效抢分设计。帮你浓缩必考点、绕开易错坑、强攻薄弱项,让每一分钟都用在得分关键处。帮你精准突破、短时冲刺、稳提分数,考场多拿分!
适应已经复习过一遍,但感觉知识点很乱、做题总踩坑;想在短时间内有效提分、稳住心态的同学。





公众号聊天框发送“50题”免费领取!
免费领取链接:26《封笔收官50题》免费领取!笔停章,刃入鞘,汝登科!
《26封笔收官50题》核心使命就是精准押题,聚焦全国电气考研院校高频考点与命题方向!为精准匹配不同院校的电气考研难度,水木珞研教务组特将《26封笔收官50题》细分为两档:985/211院校版与普通院校版。其中,针对性地删去了理想运放、图论等四章非普适内容,确保其适用于全国所有电气院校,堪称考前必刷精华!
本套习题根据《电路》考试大纲,将题目分为了:电阻电路分析、动态电路分析、正弦稳态分析、非正弦周期电路和二端口参数电路5大类。



《26电分押题卷》针对性全面升级!基于25考研真题与26最新考纲变动,为不同电分院校定制专属版本,旨在让在最后阶段集中火力,高效攻克最可能出现的考点,完成精准冲刺的最后一步。



【电分押题卷院校汇总】


当前学历加速内卷的形势下,硕士逐渐成为就业的入场券,面对日新月异的就业环境,备考分数重要,规划更重要!为帮助广大电气学子打通“考研-就业”的全链路,水木珞研精心推出《国网/南网/央国企就业一本通》,真正实现"备考有方向,上岸有保障"!

免费领取链接:2026《国网一本通》正式上线!三大升级亮点直击备考痛点
《国网一本通》汇总了最新27家国网各省公司的招聘条件、招聘流程,25国网一批录取情况、25国网二批报名情况皆已收录。根据大家的常见问题汇总了网申填报你问我答环节!更有手把手教你填简历专栏,在报名时遇到的各种问题全部帮你解决!




最新报录数据及分数线,各省提前批、一批、二批考试重点招录信息。以及各省报名热度、面试经验、招聘生源及院校分析!助力备考更高效!





《南网一本通》收纳了从招聘公告查询、简历投递到面试安排、统一笔试的所有招聘流程,总结了26届南网省公司网申条件(英语等级证书、计算机等级证书、年龄、专业),还汇总了网申可能遇到的各种波折与解决方案,提供从报名到入网全过程的一站式服务!




独家分析5家省公司和深圳供电局招聘情况,深入了解各省提前批,秋招、春招信息。提供最受南网钟爱的院校名单以及录用人数。更有各省份公司最新报名热度,更有笔试面试最新经验贴!



《发电集团一本通》、《烟草一本通》、《三桶油一本通》、《铁路一本通》、《运营商一本通》、《银行一本通》汇总整理了各类发电集团、中国烟草、三桶油、铁路、移动通信运营商以及各大银行的基本情况,25年招聘情况、笔面试情况、备考建议以及薪资待遇等信息!更有面试经历及真题附送,全面满足你的就业需求!
【发电集团一本通】




【烟草一本通】




【三桶油一本通】




【铁路一本通】




【运营商一本通】




【银行一本通】





水木珞研全程班学员桃李满天下,考研成绩制霸全国,初试全程班学员身份标注清晰、一一可查,高分成绩及口碑从不自甘堕落混淆视听!



























































































































































































































































更多27电气考研全程班详细信息,请戳:15年沉淀,10W+电气学子的选择!2027电气考研,先搜水木珞研!

27考研初试交流群

您已有200+位小伙伴关注了本公众号👇👇👇