
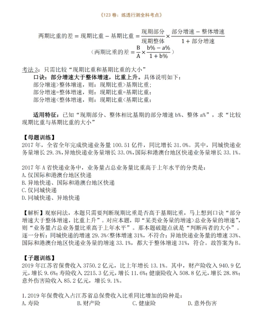
一道资料分析题要做到又快又准,有3点很重要。
第一,阅读材料的方法。
快速知晓材料大致内容,能快速定位数据。其实,不同题的材料框架差不多,这一块多练练,问题不大。
第二,吃透“高频考点”
并熟知各类变型考法。
第三,计算有技巧
最高水平就是“不用算”。但不是真的不算,而是因为多种计算技巧已熟记于心,进而快速根据式子及选项特征确定最佳“巧算”思路。
配合“速算思维+心算+简单笔算”快速确定“计算结果的区间”,再结合排除选项快速锁定答案,造成了一种“不用算”的错觉,实际是数学分析能力强、心算水平高,减少了笔算的过程。
记忆力也很重要,同一道题,查找过的数据、算过的结果,要有印象,毕竟一道大题有5个小题,题与题之间偶尔也有关联。
关于资料分析的“阅读材料方法”“高频考点”“速算技巧”
我整理17个重点!全文见下图
电子版PDF
可在我置顶朋友圈下载




































正确答案:

针对2026国省考及事业编考试,我开启了【行测123卷】公开直播带练,一卷一个考点,总计123卷,204页。大纲如下:【理论点拨】文字或是脑图,主要目的是帮助你快速梳理理论点。
【母题解构】基于考情趋势下最能反映考点或技巧精髓的试题。
【子题巩固】在对母题有效掌握的基础上,点对点、点对面的巩固训练。
理论学习+母题剖析+子题训练,更为扎实地搭建起整个知识框架体系。
【电子讲义PDF】
我已发在置顶朋友圈
添加我好友可直接下载