12.20后准备26省考我的建议是:(逆袭版)
12.20后准备26省考我的建议是:(逆袭版)










💡备战26省考联考的姐妹看过来!剩余时间不多了,备考该提上日程了,下定决心就别犹豫,没头绪来看看去年我的备考攻略👇
☀️考试时间:2026年3月15日
☀️考试科目:《行测》+《申论》
🚩备考规划
⏰夯实基础阶段
1、听课:980系统课打基础,倍速观看快速吃透,一天2~3节至所有模块听完
2、刷题:配合980系统班刷《行测5000题》和《申论100题》,听一章做一章的题
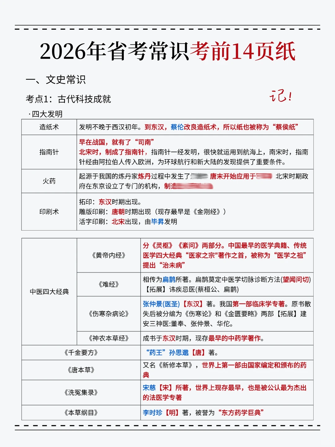
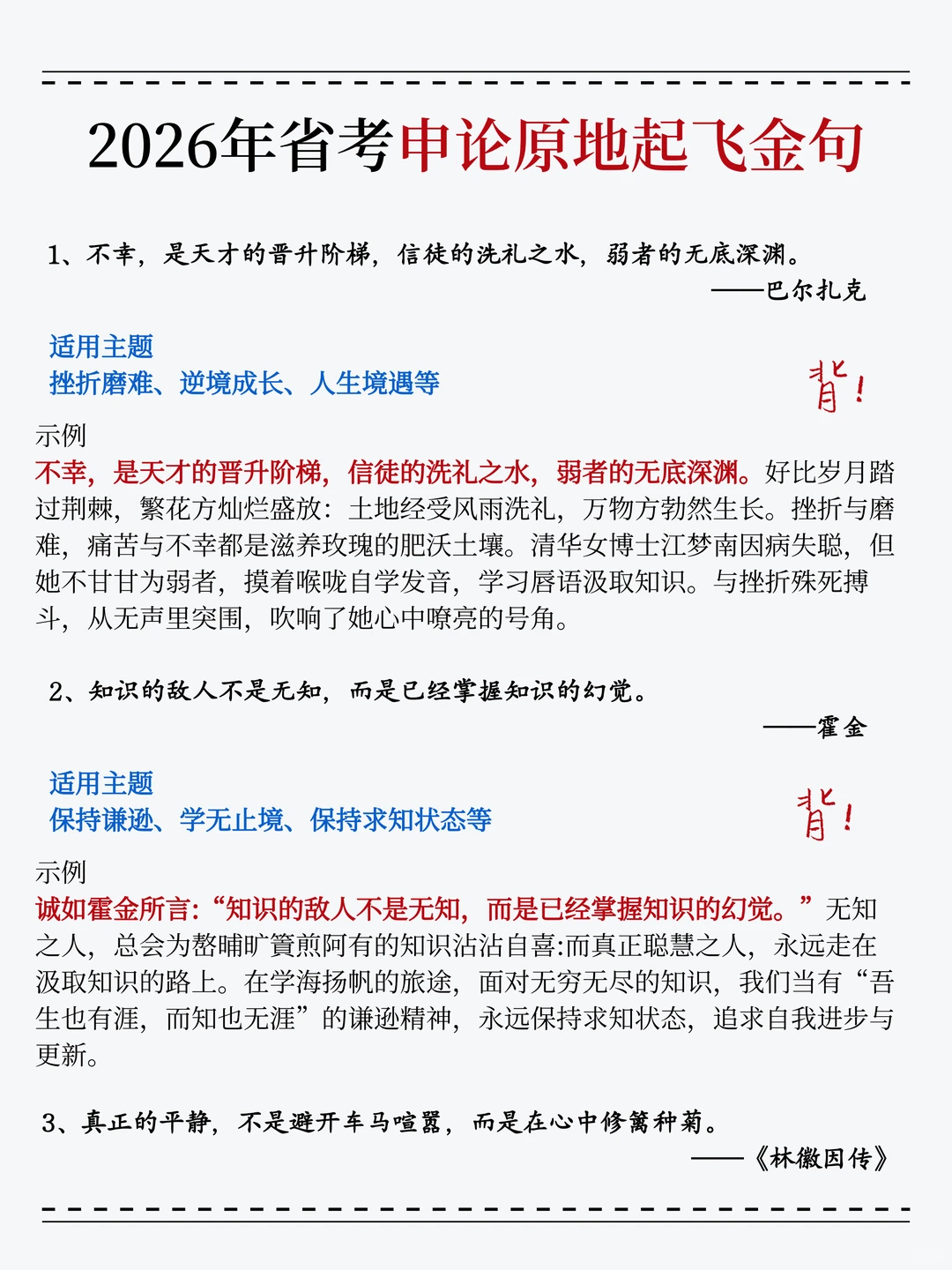
3、晨读:《常识4600问》《88页图推笔记》《申论规范词1070个》
⏰强化提升阶段
1、听课:强化阶段了咱们就针对薄弱模块听课,哪里不会听哪
2、刷题:此轮需要大量刷题,先针对自己薄弱模块刷题,然后再整体多刷题,这阶段先把《行测5000题》和《申论100题》吃透,然后做各项名师题册
3、晨读:阿里木江言语笔记、聂佳图推笔记、申论素材及人物素材
⏰冲刺提升阶段
1、刷题:调整为按时间规划刷珍题:上午9-11点专攻行测,8-9点利用晨读时间背诵时正和申论素材,11-12点进行答案核对
2、申论:下午14-17点,每四天完成一篇完整作文,其余三天则列作文框架,剩余时间用来复盘错题
3、晨读:锺要讲话、预侧作文、省情省况、申论压题素材、时评文章
种一棵树最好的时间是十年前,其次是现在,看到就赶紧学起来吧💪🏻
#省考 #公务员 #公考 #考公 #省考备考 #省考联考 #申论 #行测 #考公考编 #省考笔试
本文来自网友投稿或网络内容,如有侵犯您的权益请联系我们删除,联系邮箱:wyl860211@qq.com 。